MAYA OSAKA

Google UX Design Certificate Project

Sensco App

UI/UX

The Sensco app is an e-commerce app for a medium sized supermarket chain. The app has two core functions; to allow users to order their groceries online and to assist customer’s shopping in store through features like an interactive store map, smart shopping list and stock availability.

Timeframe: March 2024 - December 2024

My Role: UX Designer involved in the whole design process from conception to delivery.

Responsibilities: Conducted research. including interviews and competitive audits, created wireframes, mock ups and high-fidelity prototypes, conducted user testing and iterated on designs.

Adding items to shopping basket

The store map feature

Checkout process

User Research

I started the project by conducting interviews with a range of people from different demographics to understand how they do their grocery shopping, how it fits into their schedules and to identify any frustrations that they experience along the way.

A section of the empathy map I created based on the interviews I conducted.

The main pain points that I identified were:

1. Most users are annoyed when things are out of stock, especially common items.

2. Most users get annoyed when they can’t find items they are looking for.

3. Some users are disappointed by the lack of assistance/staff when looking for things

Based on the interviews that I conducted I created some user personas.

A couple of examples of the user personas.

Based on the user personas I started to ideate using the “Crazy 8” method where I drew 8 sketches per user persona spending 1 minute on each sketch. The pressure of thinking and drawing quickly allowed me to come up with a broad range of ideas - most of them totally ridiculous but some of them actionable.

Some examples of the sketches I made

User Flows

Julie and Richard's user flows

Competitive Audit

With some ideas generated for the app the next step was to conduct a competitive audit which involved analysing the apps and websites of competitors websites. The competitors I looked into were:

  • Sainsbury’s
  • Tesco
  • Waitrose
  • Lidl
  • Ocado
  • Walmart (Indirect Competitor)

View the Competitive Audit Report to read a detailed summary of my findings.

Low Fidelity Designs

Based on my research findings I started the design process by creating a series of paper wireframes. Creating paper wireframes allowed me to explore different designs quickly.

Examples of some of the wireframes

These paper wireframes were then digitised and turned into low fidelity prototypes.

Examples of some of the digital wireframes

Screenshot of the low fidelity prototype

Testing

The next step was to test the low-fidelity prototype using a moderated usability study. The prototype was tested on four participants from different demographics.

The tasks that they completed were:

1. Find the checkout and place an order for delivery
2. View a shopping list and find out what aisles the list of products are located on.
3. Find where you can update your payment information
4. Select a store and find its store map.

Common themes found in the study included:

  • It was observed that 4 out of 4 subjects had trouble figuring out howe to locate the aisle numbers on the shopping list page. This means that the aisle numbers were difficult to locate for all users.
  • It was observed that 2 out of 4 users confused the shopping list feature with the browse products section because these features look similar. This means that half the users confused the shopping list feature with the browse products section.
  • It was observed that 2 out of 4 participants thought the payment information was located on the “change account details” page rather than the “payment wallet” page. This means that half of the users might struggle to find where to update their payment information.

Based on the usability study results I made some changes to the designs. Below you can see a couple of these examples:

Itterations made to the account settings page

Itterations made to the shopping list page

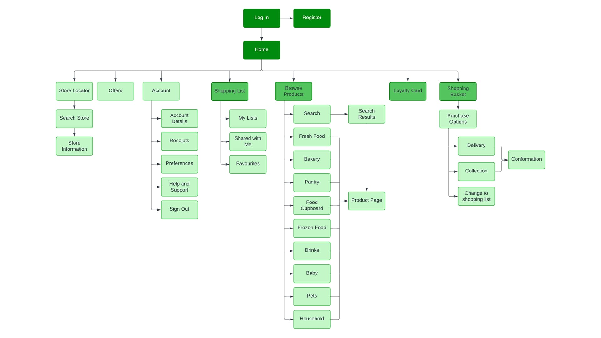
Information Architecture

A screenshot of the information arcitecture diagram which was made using Lucid Charts

Design System

As the mock ups were being created I started to standardise everything and eventually created a design system and UI library to guide the aesthetic choices I was making. For the colour palette I decided to use shades of green as the primary colour. This is because Sensco’s primary colour palette is green which was chosen because it conjures up a feeling of organic, freshness and nature which ties in nicely with the fact it sells groceries.

A screenshot of a section of the design system

Some examples of components taken from the UI library

Mock Ups

Mock ups of the search bar in the browse products section

Mock ups from the purchasing flow